陈玲

陈玲

发表于 2017-03-31 12:00:04
991 字 · 2159 阅 · 1 评 · 0 赞

IMG_4541

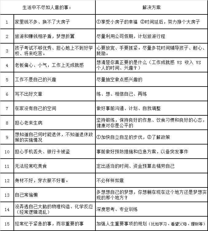
今天看到一句话:在纸上写下你生活中不尽如人意的事,我照做了。如果写小说,这是个找题材的好办法,不过在生活中,光会提问还不行,于是我自己加上了一列:解决方案。这时,神奇的效果出现了,那就是分享给你的这份治愈系清单。

IMG_4540

生活中不尽如人意的事很多,而对每个人来说,各有不同。比如有人抱怨:老公赚的钱太少,不够体贴;家里那位太唠叨;丈母娘太势利;恨嫁不到一个有钱人;等等。那就把不如意的事写下来,看看有多少。

没写之前,你感觉整天生活在不如意之中,写完之后发现,纵然有这么多不如意,你也活得不错啊。其实写出来,你就放下了一大半。而写的过程,就让人无意识中将生活变成了减法。我的体会是,写下的不如意越多,越发现自己尚有很多小确幸(偷笑)。到后来,竟搜肠刮肚也难找出还有什么不如意了,也许我是个知足常乐的人。

写完不尽如人意的事(确定写完了),休息一下,再写解决方案。

解决方案不是逻辑分析,不需要讲道理,也不必罗列一大堆文字。解决方案讲求实效,要现实可行、适合你自己、可借力但不依赖他人来实现。

当你真正倾听内心的声音,做完这件事之后,你会放松很多,既发现了自己并没有那么不幸福,也发现了原来的不安并没有那么可怕。哪天出状况了,查查属哪一条,对号入座。这样下来,自己的思路顿时变得很清晰。

当然,不同时候、不同状况下,解决方案会有差异,因为人所处的环境、人的情绪是复杂多变的,每次感冒开的药也不尽相同。

药方如何开?见仁见智,方法论来说,可以以目标为导向,静心冥想,比如:想想你曾经成功的经历——自信是自愈最有效的药;想想你仰慕的古今中外的伟人,他们将把你向前推进一步。读书,在内心治愈这件事上,有着春风化雨的功效。个人不建议读鸡汤文字,那些经得起无数人、无数次阅读的名著,会给我更多启迪。旅游、与能给你力量的友人聊天,也是不错的办法。

这个过程,是为自己做的,与他人无关,写完不一定要给人看。真诚地和自己交谈一次,卸下包袱,满怀善意,你会收获一次完美的自我治愈、一段神奇的心路历程。

解决自己列出的不如意即可,不苛求其它,生活便如意。

即便如此,我还有一句话:接受外在环境的不如意,保持内心的如意,是最好的。莫言不是说过吗?“世界上的事情,最忌讳的就是个十全十美,你看那天上的月亮,一旦圆满了,马上就要亏厌;树上的果子,一旦熟透了,马上就要坠落。凡事总要稍留欠缺,才能持恒。”


您的鼓励是我无限的动力
敬请随意打赏
作者介绍
关于TA
发表评论
写评论,请先 登录 | 注册
最新文章
写评论…
码字
首页
我的